中文域名:桓台县妇幼保健院.公益
网站首页
医院概况
医院简介
院长致辞
医院荣誉
医院风采
领导团队
医院动态
医院资讯
信息公告
大事纪
名医名家
护理园地
医院文化
文化生活
志愿服务
院务公开
机构资质
医疗保健质量
服务价格和收费信息
便民措施
采购招标
行业作风建设
应急预案
政策法规
一次办好
健康管理中心
技术创新
联系我们
院务公开
机构资质
医疗保健质量
服务价格和收费信息
便民措施
采购招标
行业作风建设
应急预案
政策法规
一次办好
办事指南
桓台县妇幼保健院产前筛查及新生儿疾病筛查
计划生育特殊家庭就医流程
参保人员住院转外检查报销流程
医院大型设备配置
免费增补叶酸预防神经管缺陷项目工作流程
出生医学证明办理流程
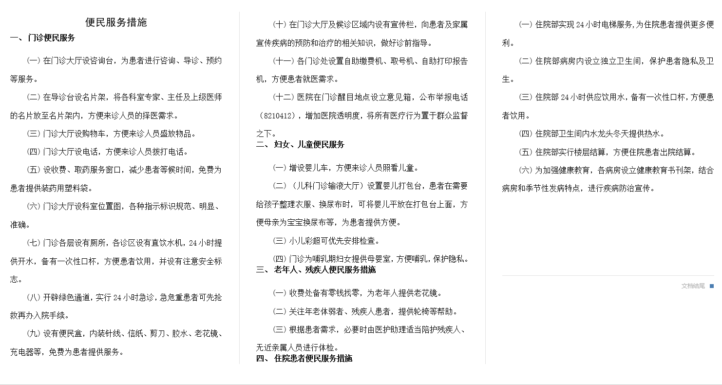
便民措施
您当前的位置:
首页
>
便民措施
桓台县妇幼保健院便民服务措施
发布时间:2020-08-08 00:00 点击量:1568